艺术团、领袖团团员秋季招募
一年一度的深圳市少年宫艺术团和领袖团的秋季团员招募工作将于8月1日正式启动,报名时间为8月1日——8月26日,考试时间安排在9月6日。少年宫团队致力培养和挖掘全市高素质、高水平、有特长的少儿艺术人才,为他们提供一个展示艺术及才华的舞台,凡有艺术特长或领袖才能的中小学生,均可登录少年宫网站www.szcp.com或前往少年宫现场报名,凡入选成为艺术团演出团和领袖团团员者,一律免费参加、排练和演出,并有机会代表深圳市参加国内外的演出、交流及重大比赛活动。
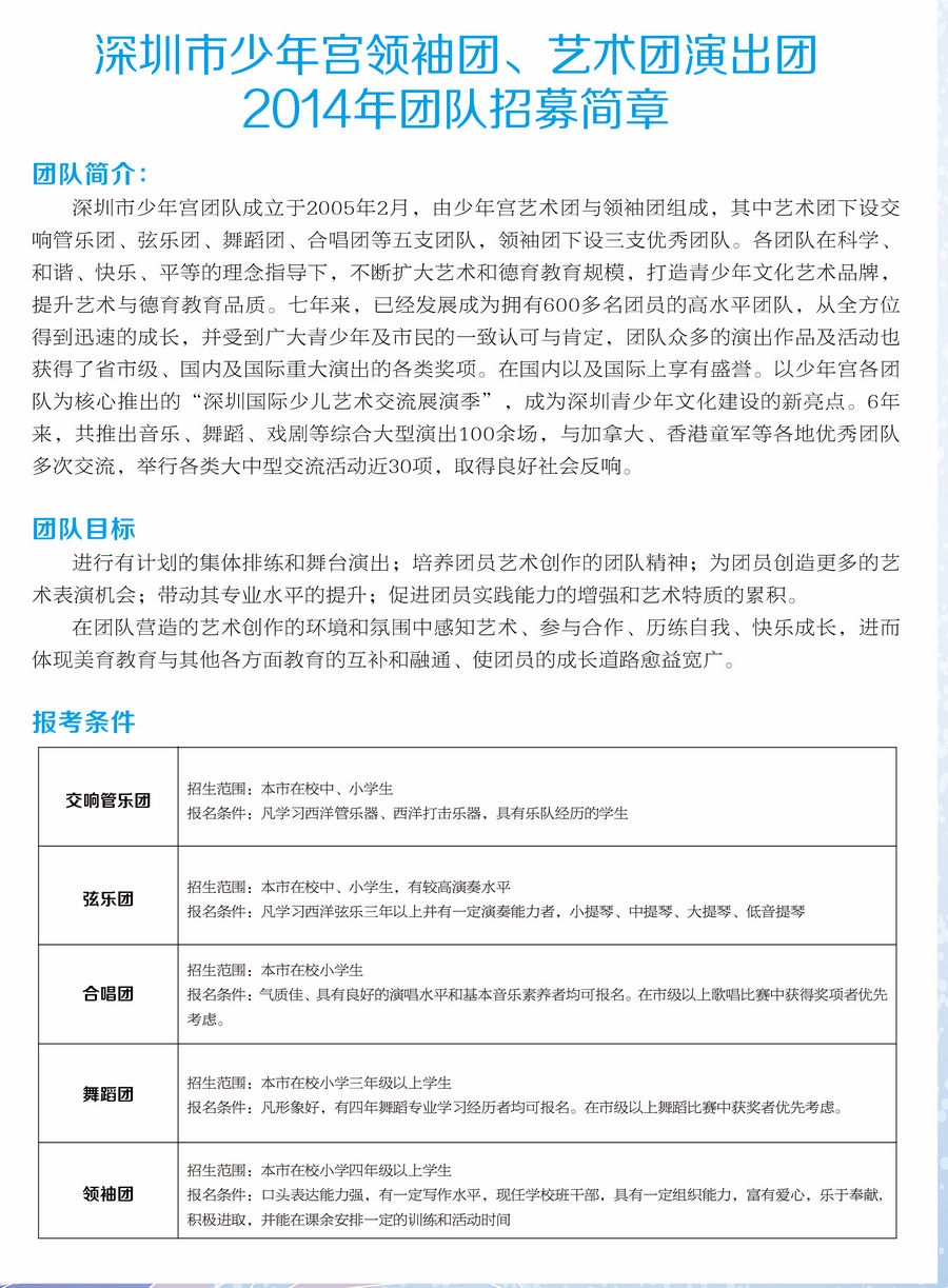
此次招生的范围包括艺术团和领袖团,其中艺术团包括交响管乐团、弦乐团、舞蹈团和合唱团五支团队。
市少年宫艺术团成立于2005年2月,八年来,已发展成为一支高素质高水平的艺术团队,成为培养各类少儿艺术人才的摇篮,长期以来,倍受业界和社会关注。少年宫艺术团不仅拥有先进的教育理念,一流的活动设施,还聘请了一级的导师和指挥,吸收了深圳最优秀的少儿艺术人才,为孩子们提供广阔的艺术展示平台。
艺术团多次成功举办演出和参加比赛,均有不俗表现。从2006年开始的中国(深圳)国际少儿艺术交流演出季中,曾分别和来自美国、法国、日本、印尼、马来西亚、台湾和香港等多个国家和地区的优秀少儿艺术团队交流并同台演出,为我市的少年儿童奉献了多场精彩纷呈的演出,获得观众的盛赞,取得良好社会效应。
除此之外,团队多次出外参加比赛和交流,2006年8月,交响管乐团赴美国参加“第二届吹奏乐队大赛(WCB)”,获世界金奖,世界级专家评委甚至用“不可思议的演奏”来形容乐团的水平;同月,舞蹈团赴香港参加第三届国际青少年“金紫荆花奖”音乐、舞蹈、艺术大赛,在100多支代表团中脱颖而出,勇夺三项金奖;2007年,弦乐团赴德国参加“中德青少年节”获得嘉奖,在柏林神圣大教堂的演出更是引起当地市民的惊叹;同年,领袖团两次赴香港与香港童军交流,活动均取得极大成功;同年7月,民乐团赴台湾与当地优秀民乐团交流演出,得到台湾业届赞赏和对方团队的好评,并在今年演出季中迎来该团前来再次交流演出;2012年6月少年宫民乐团参加第十届少儿艺术花会(乙组)比赛中,荣获银奖;2008年7月,交响管乐团与台湾优秀团队进行交流演出。2012年6月少年宫管乐团参加第十届少儿艺术花会(乙组)比赛中,荣获银奖;2009年深圳第九届少儿艺术花会上,少年宫艺术团捷报频传,在中小学生乙组艺术表演类的比赛中,少年宫舞蹈团、交响管乐团和弦乐团在比赛中勇夺两金一银,以优异成绩在花会上展现少年宫艺术团的绚丽风采。短短六年时间,少年宫艺术团不仅成为了少年宫的一张亮丽名片,也逐渐发展为展示我市少儿艺术教育成果的一面旗帜。2011年少年宫舞蹈团被邀参加澳门第三十一届校际舞蹈节嘉宾演出,节目受到澳门舞蹈家协会高度评价,场下的观众掌声不断。2012年创作作品《成长》获深圳市少儿艺术花会决赛金奖;《渔童、渔饵、鱼》获花会铜奖;少年宫弦乐团参加2011奥地利萨尔茨堡音乐节,荣获一等奖的好成绩。2012年6月少年宫弦乐团参加第十届少儿艺术花会(乙组)比赛中,荣获银奖;
除了艺术团之外,另一支开展招募活动的少年宫领袖团是深圳市少年宫于2005年4月创建的以德育教育为主的校外团队。团队旨在激发学生强烈的国家民族意识和社会责任感,形成良好的社会公德,帮助学生提高自我保护和生存能力,健全人格,完善自我,培养学生的领袖素质和综合能力。团队有严格的组织架构和内部运行机制,统一制服。成立以来,团队通过学校推荐和招募考试等形式,吸收了一批优秀学生进行拓展和心理等专业训练,并通过实践活动培养团员的领袖才能,为学校和社会培养一批学生领袖。除专业训练外,团员们经常参加社会服务以及少年宫内外各种大型活动等,在各项大型主题活动中,发挥学生领袖的号召力和引领作用,在家庭、学校和社会中,发挥良好作用。 团队多次和童军交流活动。2007年8月和11月,分别前往香港参加童军交流活动和观摩童军大会操。2008年7月,团队赴加拿大与温哥华童军交流,活动取得巨大成功。同年8月,温哥华童军回访少年宫,与香港童军和领袖团再次开展交流活动。领袖团成立以来,得到学生、家长和教育工作者以及社会公众的认可和高度评价,2011年暑假,领袖团全体团员赴腾讯参观学习,收获颇多。
少年宫艺术团队和领袖团每年进行一次招募,吸收我市优秀少儿人才,给有艺术特长和领袖才能的学生们提供一个展现自我、提高自我的机会,同时,利用少年宫的优势,普及和推动艺术教育和德育教育,提高广大少年儿童艺术素养和综合素质,为孩子们的健康成长发挥更大的作用。




注意:显示如下信息提示即为报名成功,无需重新提交或等待审核。

我已认真阅读上述内容,并开始网上报名

